Chenhui Zhao 赵晨辉PhD Candidate
University of Michigan, |
![]() |
I am a PhD candidate in Computer Science and Engineering at the University of Michigan (UofM).
I am advised by Dr. Todd Hollon and Dr. Honglak Lee.
My current research is about language-image pre-training, visual instruction tuning, and one-shot segmentation for medical imaging.
I hold an M.S. in Electronic and Computer Engineering from the UofM,
during which I was advised by Dr. Liyue Shen,
and a B.S. in Electronic Engineering from Nanjing University.
CVPR 2026
|
Learning complete and explainable visual representations from itemized text supervision
Yiwei Lyu, Chenhui Zhao, Soumyanil Banerjee, Shixuan Liu, Akshay Rao, Akhil Kondepudi, Honglak Lee, Todd Hollon [paper] [code] |
preprint
|
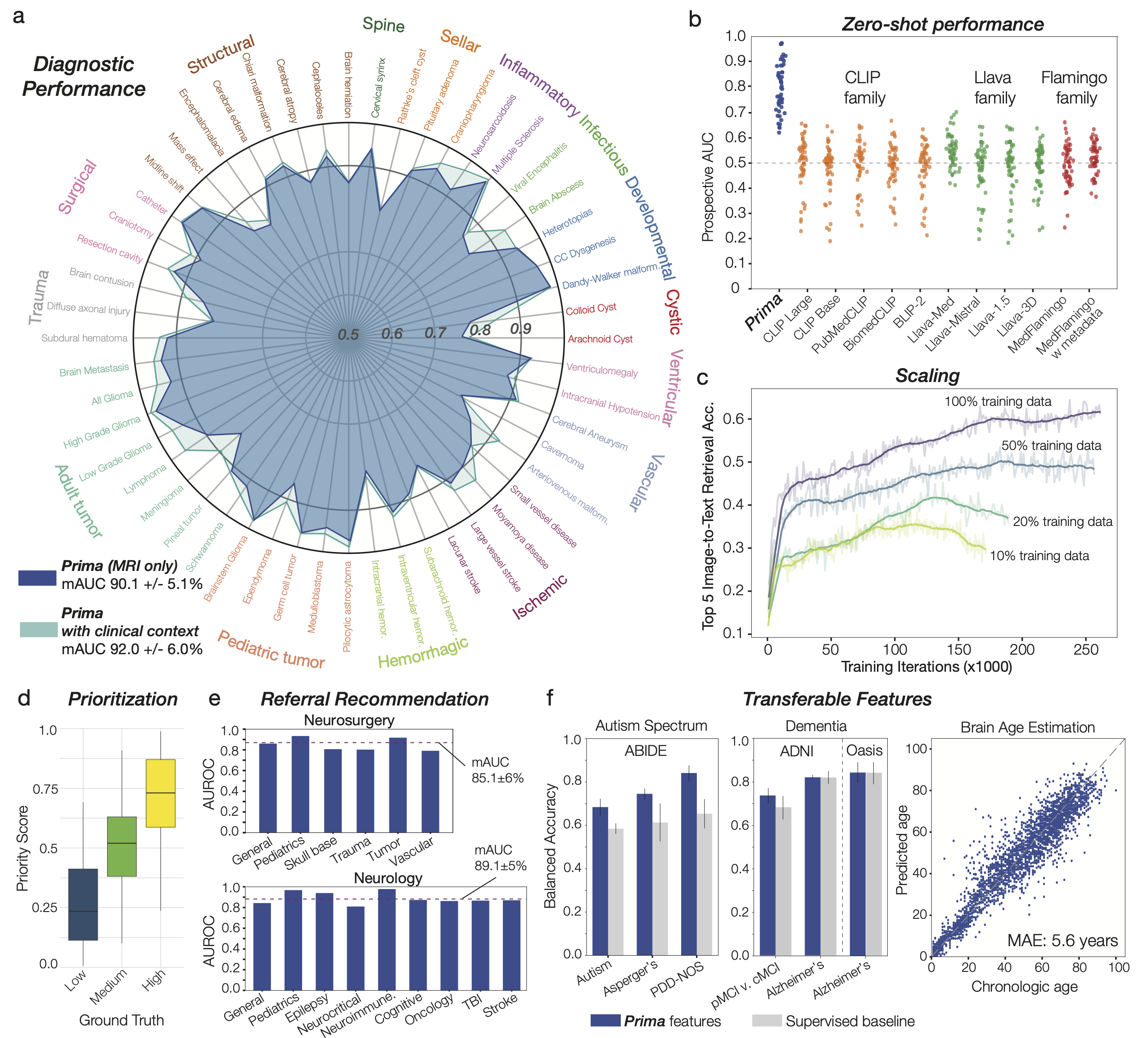
Health system learning achieves generalist neuroimaging models
Akhil Kondepudi, Akshay Rao, Chenhui Zhao, Yiwei Lyu, Samir Harake, Soumyanil Banerjee, Rushikesh Joshi, Anna-Katharina Meissner, Renly Hou, Cheng Jiang, Asadur Chowdury, Ashok Srinivasan, Brian Athey, Vikas Gulani, Aditya Pandey, Honglak Lee, Todd Hollon [paper] [code] |
TMLR 2026
|
Towards Scalable Language-Image Pre-training for 3D Medical Imaging
Chenhui Zhao, Yiwei Lyu, Asadur Chowdury, Edward Harake, Akhil Kondepudi, Akshay Rao, Xinhai Hou, Honglak Lee, Todd Hollon [paper] [code] [ablation blog] |
Nature Biomedical Engineering
|
Learning neuroimaging models from health system-scale data
Yiwei Lyu, Samir Harake, Asadur Chowdury, Soumyanil Banerjee, Rachel Gologorsky, Shixuan Liu, Anna-Katharina Meissner, Akshay Rao, Chenhui Zhao, Akhil Kondepudi, Cheng Jiang, Xinhai Hou, Rushikesh S Joshi, Volker Neuschmelting, Ashok Srinivasan, Dawn Kleindorfer, Brian Athey, Vikas Gulani, Aditya Pandey, Honglak Lee, Todd Hollon [paper] [code] |
TMLR 2025
|
Part-aware Prompted Segment Anything Model for Adaptive Segmentation
Chenhui Zhao and Liyue Shen [paper] [code] |
Tech Report
|
Extending SEEDS to a Supervoxel Algorithm for Medical Image Analysis
Chenhui Zhao, Yan Jiang, Todd Hollon [paper] [code] |
WCNC 2023
|
Self-supervised Multi-Modal Video Forgery Attack Detection
Chenhui Zhao, Xiang Li, Rabih Younes [paper] [code] |